Ansatte i Frelsesarmeens seksjon for oppvekst
Se vårt organisasjonskart og kontaktinformasjon.
«Vi har tilstedeværende ansatte som ønsker å gjøre en forskjell – det er vårt viktigste suksesskriterium for å lykkes i vårt arbeid.»
– Annette Gilbrant, virksomhetsleder i Frelsesarmeens seksjon for oppvekst
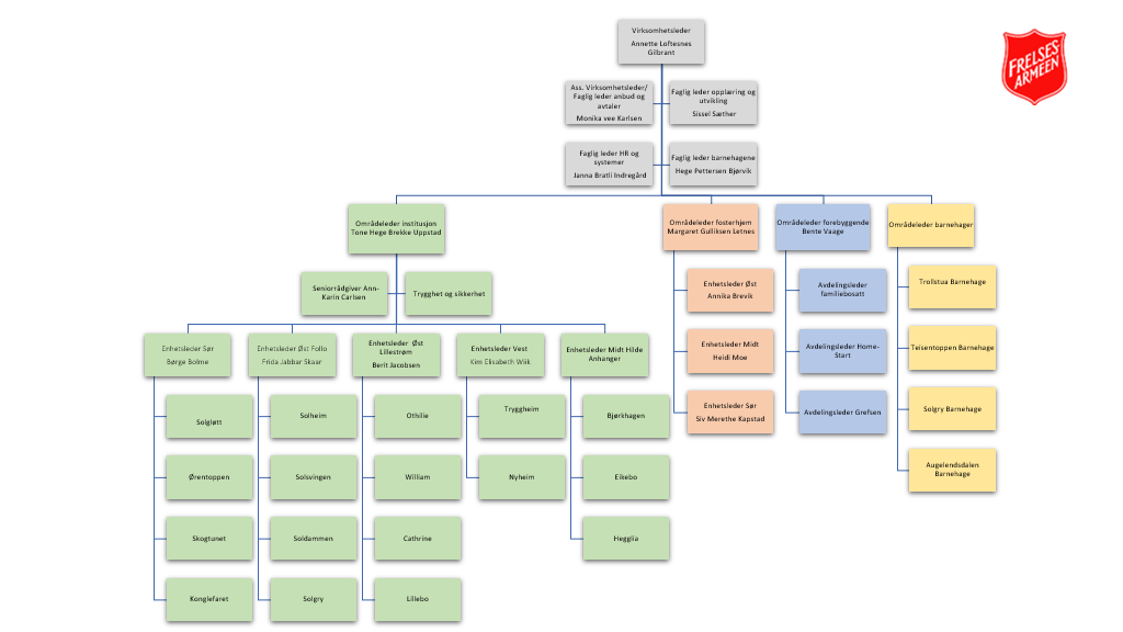
Organisasjonskart i Frelsesarmeens seksjon for oppvekst
Frelsesarmeens administrasjon og ledelse er lokalisert i Oslo og på Rosenholm.
Ass. virksomhetsleder/faglig leder anbud og avtaler
Monika Vee Karlsen
Telefon 91712247
Faglig leder for HR og system
Janna Bratli Indregård
Telefon 975 61 205
Faglig leder for opplæring og utvikling
Sissel Sæther
Telefon 45970881
Områdeleder, forebyggende enhet
Bente Vaage
Telefon 92228158
Områdeleder, fosterhjem
Margaret Gulliksen Letnes
Telefon 47 92422166
Områdeleder, institusjon
Tone Hege Brekke Uppstad
Telefon 975 37 722
Kontaktinformasjon til våre botilbud finner du her
ARBEIDSTIDSORDNINGER
Ulike arbeidstidsordninger på de forskjellige enhetene.
- To-delt turnus med egne nattevakter
- Medleverordning
- En hybrid med to-delt og medlever
INTERNE RESSURSER SOM VI SAMARBEIDER MED:
- Eget kurssenter på Jeløya
- Samarbeid med medarbeiderskolen som bistår med å produsere e-læringskurs, filming i eget studio etc
- Egen kommunikasjonsavdeling
- Egen personalavdeling
- Egen økonomiavdeling
- Attføringsbedriften Fretex – karriereveieldning / arbeidstrening
- Lokale aktiviteter som barne-og ungdomsarbeid og familiearbeid.
Kontakt oss
Se ytterligere kontaktinformasjon, ledere og inntaksansvarlige, i Frelsesarmeens barne- og familievern.